当前位置:行业动态
时间:2021-03-15 15:09:05 | 浏览: 0
人民网北京3月15日电 (记者李源)记者从农业农村部获悉,为贯彻落实《国务院办公厅关于印发“菜篮子”市长负责制考核办法的通知》(国办发〔2017〕1号)的要求,进一步压实“菜篮子”市长负责制,近期农业农村部、国家发展和改革委员会、财政部、自然资源部、生态环境部、交通运输部、商务部、国家卫生健康委员会、国家市场监督管理总局、中国银保监会、中国证监会发布关于修订《“菜篮子”市长负责制考核办法实施细则》(以下简称实施细则)的通知。
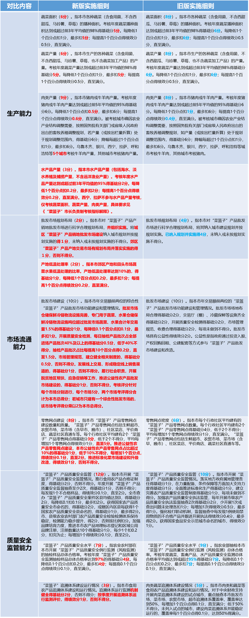
2017年2月,原农业部会同“菜篮子”食品管理部际联席会议其他成员单位制定的《“菜篮子”市长负责制考核办法实施细则》印发。记者对比发现,此次修订的新版实施细则在分值方面做出多处调整,蔬菜面积、蔬菜产量、肉类产量等分值有所变动,另外新增了水产品产量,计3分。
此外,原第七章“否决项”改为“扣分项”。新版实施细则规定,考核期内发生“菜篮子”产品质量安全突发事件,且响应级别达到Ⅰ级、Ⅱ级农产品质量安全突发事件的,扣25分。“菜篮子”产品质量安全突发事件,是指因食用“菜篮子”产品而造成的人员健康损害或伤亡事件。参照《农产品质量安全突发事件应急预案》(农质发〔2014〕4号)有关规定,以同期农业农村部Ⅰ级、Ⅱ级农产品质量安全突发事件备案记录为准。

表格为新旧实施细则重点考核项目分值变化对比。制表:李源
本文转自:人民网